• 注册
  • 问答互助 问答互助 关注:1187 内容:184
    悬赏66铁锈币

    怎样才能在本地开启可公开铁锈服务器?

  • 查看作者
  • 打赏作者
  • Lv3
    建党100周年

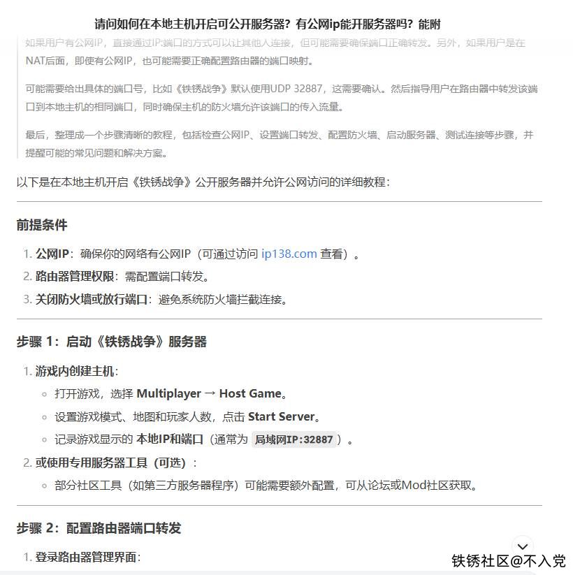
    请问如何在本地主机开启可公开服务器?搜了很久教程也没找到。 [s-2-31] 

     

    (附加问题可以不回答:请问如果没有公网ip能开服务器吗?能附一下教程吗?谢谢! [s-2-84] )

    谢谢各位大佬的解答!  [s-4-34] 


    “点赞是美意,打赏是鼓励”


    1人打赏
    我这有个建议,(慎重考虑,由Ai给的建议)
    Ai回答如下表或图
    以下是在本地主机开启《铁锈战争》公开服务器并允许公网访问的详细教程:

    ---

    ### **前提条件**
    1. **公网IP**:确保你的网络有公网IP(可通过访问 [ip138.com]( 链接) 查看)。
    2. **路由器管理权限**:需配置端口转发。
    3. **关闭防火墙或放行端口**:避免系统防火墙拦截连接。

    ---

    ### **步骤 1:启动《铁锈战争》服务器**
    1. **游戏内创建主机**:
    - 打开游戏,选择 **Multiplayer** → **Host Game**。
    - 设置游戏模式、地图和玩家人数,点击 **Start Server**。
    - 记录游戏显示的 **本地IP和端口**(通常为 `局域网IP:32887`)。

    2. **或使用专用服务器工具(可选)**:
    - 部分社区工具(如第三方服务器程序)可能需要额外配置,可从论坛或Mod社区获取。

    ---

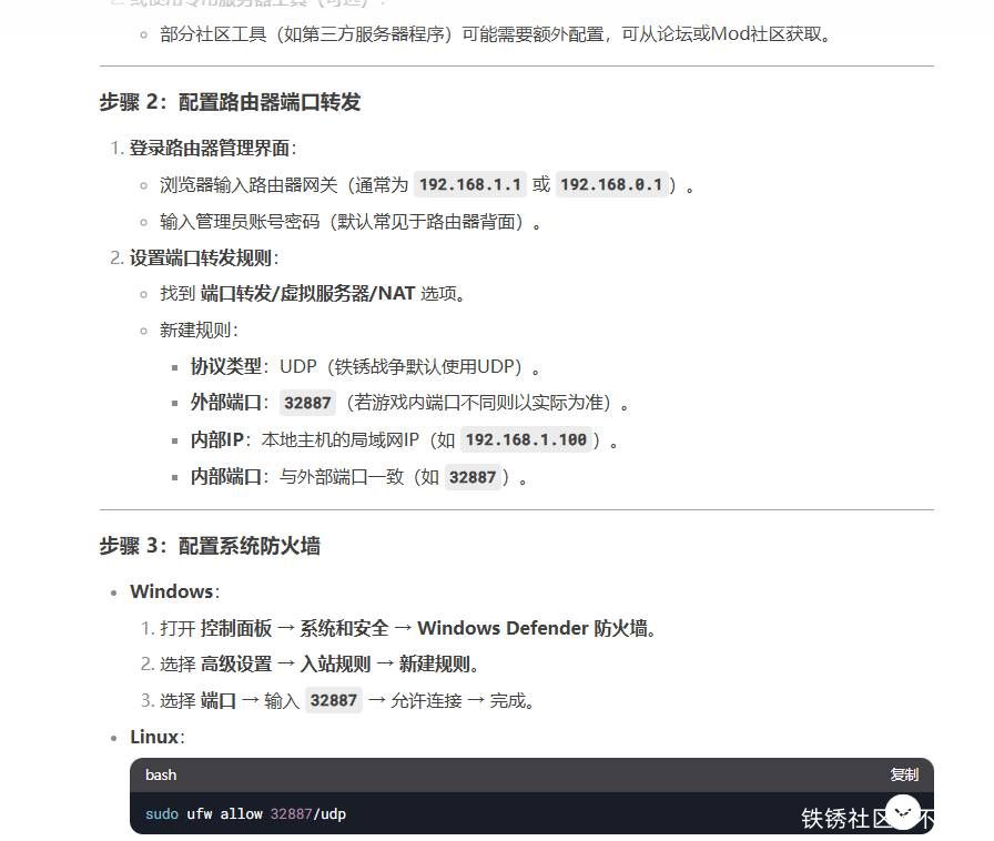
    ### **步骤 2:配置路由器端口转发**
    1. **登录路由器管理界面**:
    - 浏览器输入路由器网关(通常为 `192.168.1.1` 或 `192.168.0.1`)。
    - 输入管理员账号密码(默认常见于路由器背面)。

    2. **设置端口转发规则**:
    - 找到 **端口转发/虚拟服务器/NAT** 选项。
    - 新建规则:
    - **协议类型**:UDP(铁锈战争默认使用UDP)。
    - **外部端口**:`32887`(若游戏内端口不同则以实际为准)。
    - **内部IP**:本地主机的局域网IP(如 `192.168.1.100`)。
    - **内部端口**:与外部端口一致(如 `32887`)。

    ---

    ### **步骤 3:配置系统防火墙**
    - **Windows**:
    1. 打开 **控制面板** → **系统和安全** → **Windows Defender 防火墙**。
    2. 选择 **高级设置** → **入站规则** → **新建规则**。
    3. 选择 **端口** → 输入 `32887` → 允许连接 → 完成。

    - **Linux**:
    ```bash
    sudo ufw allow 32887/udp
    ```

    ---

    ### **步骤 4:获取公网IP并测试连接**
    1. **获取公网IP**:
    - 访问 [ip138.com]( 链接) 查询当前公网IP。

    2. **测试端口开放**:
    - 使用 [PortCheckTool]( 链接) 输入端口 `32887`,检查是否显示 **Open**。

    3. **邀请玩家加入**:
    - 其他玩家在游戏内选择 **Multiplayer** → **Direct Connect**,输入 `你的公网IP:32887`。

    ---

    ### **常见问题解决**
    - **动态公网IP变化**:
    - 使用 **DDNS服务**(如花生壳)绑定域名,解决IP变动问题。
    - **连接失败**:
    1. 确认端口转发规则正确(IP和端口无错误)。
    2. 关闭路由器/主机的防火墙临时测试。
    3. 重启游戏服务器和路由器。

    ---

    ### **注意事项**
    - **安全风险**:开放端口可能被攻击,建议非游玩时段关闭服务。
    - **网络类型**:若为小区宽带/企业网,可能多层NAT,需联系运营商解禁。

    按此流程操作后,即可通过公网IP创建《铁锈战争》公开服务器。如有其他问题,欢迎进一步提问!
  • Dongdong抱歉,这个可能不够精准。感谢你的回复!
    拉黑 1年前 手机端回复
  • 回复
    Lv3
    建党100周年
    打赏了33铁锈币
    回复
    Lv3
    2025
    b站搜索R房S房等等字母房开房并公开教程,一大堆。
    我个人推荐花钱购买s房服务节点然后开房公开,这个更稳定
    回复

    请登录之后再进行评论

    登录
    问答互助
  • 今日 -1
  • 内容 184
  • 关注 1187
    • 大版主
    • 小版主

    暂没有数据

    暂没有数据

  • 任务
  • 动态
  • 底部
  • 帖子间隔 侧栏位置: